METROLINX Checkout by Verto

Impacting Metrolinx core objectives across the entire Rider's Journey

Today’s transit riders are accustomed to the fast, user-friendly flow of today’s mobile apps, social media, shopping and buying experiences.

Similar to any online purchase, like at Amazon or with an apple wallet, buying a train ticket should be a simple, seamless process. 

Metrolinx Checkout by Verto is a cohesive experience integrating optimized checkout and payment with centralized ticket fulfillment.

Updating to a Modern Checkout has Proven Results

Faster, easier checkout means higher conversions, resulting in increased ticket sales and happier riders requiring less customer support.

58

of Buyers prefer to save their info for fast, secure repeat purchases

70%

of purchases are completed on mobile. Metrolinx Verto Checkout is mobile-first optimized.

28%

higher conversion rates from reducing form fields, typing and scrolling 

26%

reduction in checkout abandonment from a simplified, optimized user experience

First-time and infrequent riders expect a checkout optimized for simplicity and ease of use

After selecting their ticket purchase, the Rider taps the checkout button

Step 1

With minimum typing and scrolling, the Rider competes the optimized checkout forms and chooses to save their info.

Step 2

The Rider receives one-time code via SMS to mobile phone to securely save their info.

Step 3a

The Rider's purchase is completed and email delivery of tickets is initiated (by Mozio, same as current)

Step 3b

Transaction SMS notifications are sent with links for easy access to tickets and activation

Turn Infrequent Riders into Returning Customers

400

Faster checkout

Exceed your Rider’s’ need for speed on-the-go with a one-tap mobile checkout experience.

63

More likely to repeat

Consumers that save their info are 63% more likely to make a repeat purchase

47

Higher conversion rates

One-click checkout conversion rates are 47% higher than guest checkouts.

One-Click Checkout Keeps Them Coming Back and Paying for Every Ride

effortless identification and authorization

Checkout recognizes return Riders' browser, device fingerprint and registered email or phone number during the first step of checkout.

simple, safe secure checkout

Returning Riders are recognized and welcomed back. Secure authentication enables fast and painless checkout.

personalized offers and one-click payments

Purchases are completed with one-click, using securely stored info. Personalized promotions and rewards are offered to targeted Riders.

Long Term Growth Beyond Checkout

Metrolinx Checkout provides Riders with ongoing, streamlined customer convenience and centralized ticket fulfillment while lowering card processing fees. 

purchases and tickets all in one spot

Riders effortlessly find and access tickets. Tickets can be added to Apple/ Google wallet.

centralized transaction history

Riders easily track all their trips, passes and purchases in one, centralized place.

Split, share, collect and repurchase with one-click

Verto wallet is the easiest way for groups to split bills and collect for shared expenses with friends, family, roommates, teammates and colleagues.

reduce card fees, meet consumer preferences

Save card processing fees, development and admin expenses while allowing Riders to pay with their preferred methods like their Verto balance or bank account.

Proposed Pricing Model

A blended rate whereby Mertolinx pays the indicated fees regardless of method of payment selected by the consumer

Year 1

Projected Savings $259,728​

Based on $40M in sales, average $7.50/ txn

2.25
0.3

per transaction

Year 2

Projected Savings $398,000

Based on $44M in sales, average $7.50/ txn

2
0.3

per transaction

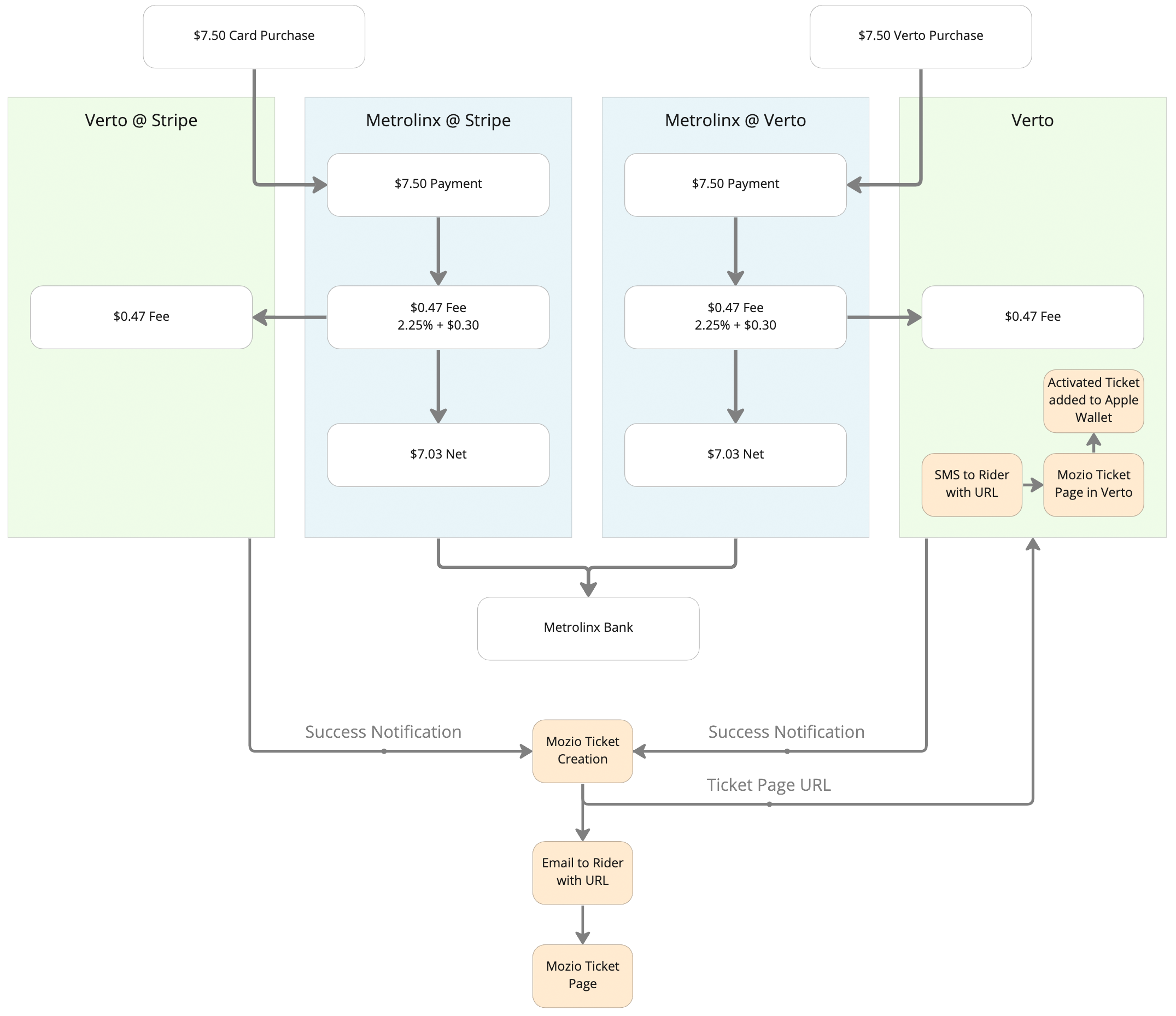
Flow of Funds

For purchases paid by card,
funds flow directly into Metrolinx’s Stripe account.

For purchases paid by Verto,
funds flow directly into Metrolinx’s Verto account.

Metrolinx retains control of all funds and settlements to their bank.